会计学院 周慧灵

一、课程基本情况
(一)课程简介
《财务业务一体化应用》是我校会计学、审计学、财务管理等专业学生的一门重要的综合实践类课程。本课程以会计信息系统财务与业务一体化核算流程学习为主线,以企业仿真经济业务为切入点,以业务单据为载体,构建起包括总账、薪资、固定资产、应收应付、供应链管理等多个项目模块的学习内容。
(二)课程目标
学生通过在企业仿真环境中各项目模块业务的学习实践,熟悉企业日常运作流程,了解和掌握会计信息系统基本操作与工作原理,理解各功能模块业务数据钩稽与传递关系,从而提高信息化能力和业务操作水平,在业务学习过程中提升职业素养及ERP管理理念,成为能够适应信息化时代要求的新财经应用型人才。

(三)教学改革情况
《财务业务一体化应用》课程从2018年开始进行教学模式改革,通过模拟企业经营的典型业务流程进行情景式项目教学。采用“翻转课堂”的模式,打破学生操作学习的时空限制,主要理论及操作演示通过线上微课发布,线下教学不再以软件操作演示为主,而是更注重对学生职业素养的培养。
从2019年开始,教学团队对课程资源进行完善建设,不断发挥校企共建课程优势,基于行业发展趋势,丰富课程资源。充分利用现代信息技术,建设优化教学平台。2020年,课程深挖育人元素,提出构建“树形”课程思政育人体系,形成理论与现实相结合,专业化学习与职业化培养同步推进的“大思政”育人格局。2021年,通过学堂云平台引入国家精品线上课程并完成课程校本化改造,提升线上微课整体内涵,加强学科前沿内容学习,紧跟社会经济发展步伐。
2021年3月,本课程申报并获批校级教育教学改革项目;4月,本课程申报并获批校级第二批“课程思政”示范课程项目;8月,本课程申请使用“优质线上课程资源”获得学校批准,引入国家线上精品课程并完成校本化改造,课程整体教育教学质量得到进一步提升。
二、课程特色与创新
(一)形成“树形”课程育人体系
课程以立德树人为原则,按照会计学专业教学质量国家标准和“大智移云”时代对会计信息化人才转型要求,遵循我校“学生职业发展为目标,综合能力提升为主线,知识学习为载体”的人才培养指导思想,结合社会现实案例,从国家、社会、个体三层面出发,构建起“树形”课程思政育人体系。

(二)项目实操学习与思政教育深度融合
课程采用混合式教学模式,按照“以教师为主导,以学生为主体”的理念,采用“翻转课堂”、任务驱动法、项目情景法等多种教学方法开展教学。教师为学生筛选和组合多层次、与时俱进的教学资源,实训内容的设计遵循由浅入深的认知规律,由基础业务到进阶业务再到提升业务,逐步叠加变化,业务学习的过程就是职业素养与品质养成的过程。
同时本课程作为一门理论与实践相融合的学科,不论是从行业角度、社会现实角度,还是从课程体系角度,都有课程思政实施的独特优势。课程通过专业知识点和思政元素的有机结合将育人融入教学全过程:以社会现实案例讨论学习加强法制观念、职业品质的培养,通过实训环节进一步强化职业素养,从而将价值观引导寓于知识传授和能力培养之中,将学生塑造成为有责任、有时代使命感的新财经应用型人才。

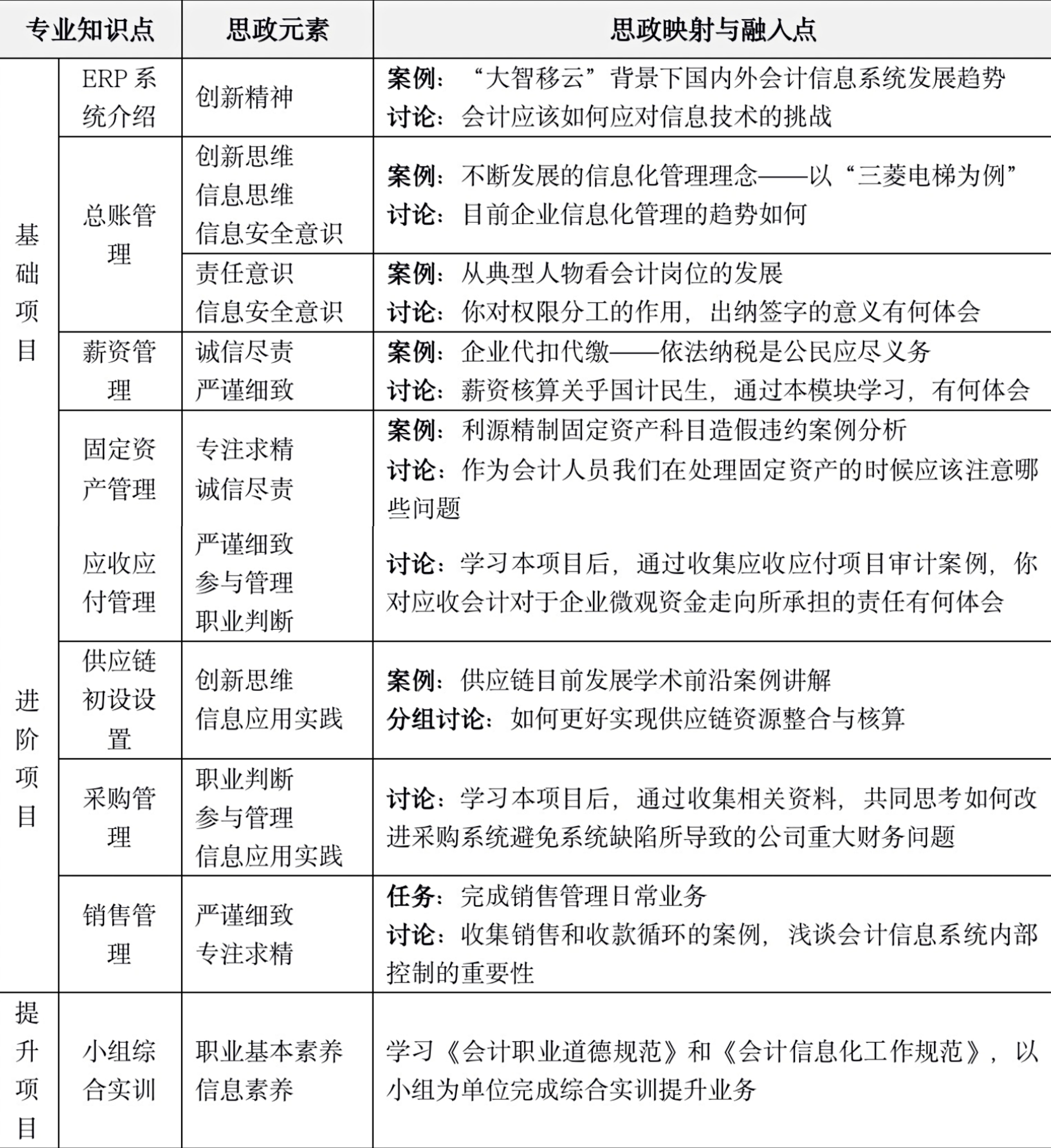
表1 项目专业知识学习与思政教育深度融合
(三)形成性评价与结果性评价相结合
课程以保证学生学习效果为中心,坚持形成性评价与结果性评价相结合,形成了“评、展、鉴、赛”为一体的教学评价体系:
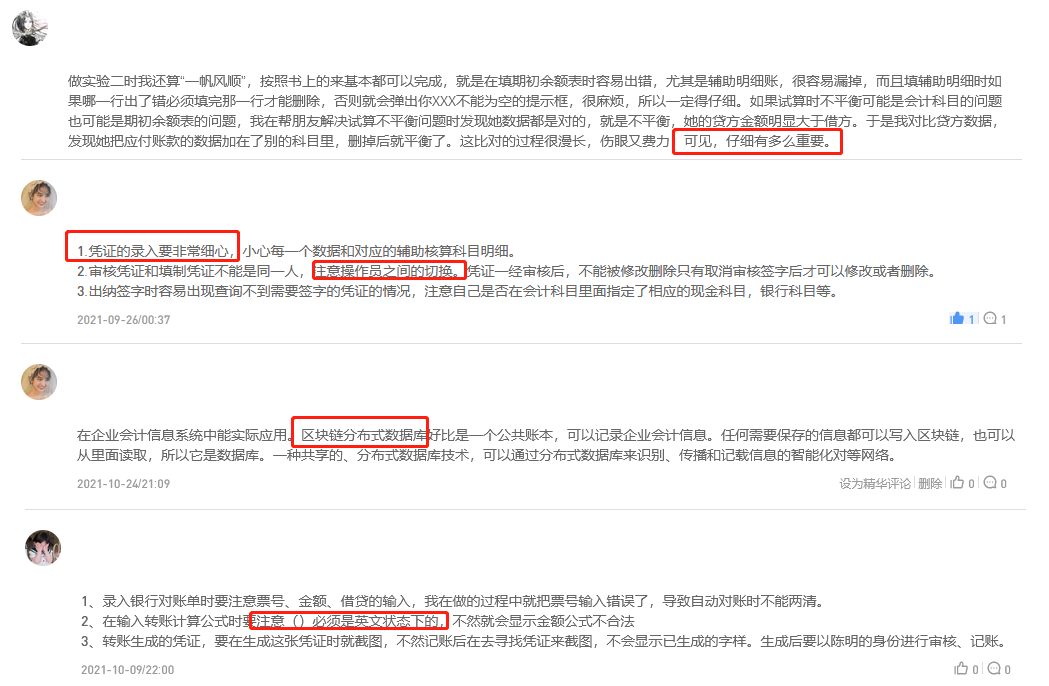
“评”:对实验完成质量以学生自评、互评和教师评价等三方给出综合成绩。教师通过线下课堂观察结合线上学习数据及时评价反馈学生学习中的问题。学生填写实操日志进行自评。根据学生的学习特点和优势将学生形成不同的合作小组进行实训,将学生之间的竞争关系转换为合作关系,鼓励互助式实操学习,小组成员根据整体的课程学习成果进行自评和互评,提升学生整体学习获得感。
“展”:对每周实操学习中的优秀实验报告、讨论贴进行展示,以优秀为示范标杆带动学生学习积极性和主动性的提升。小组综合实训结束后,进行小组综合实训展示,从操作完成度及能力素质提升角度对本小组实训进行展示,增强相互学习的效果。
“鉴”:组织学生参加 ERP 工程师认证测试,并作为期末成绩一部分,综合考核学生实操学习掌握情况。
“赛”:鼓励学生参加信息化竞赛,以教育部“1+X”证书试点建设为契机,鼓励学生参加业财信息化证书考试,进一步提升技能。

三、课堂图片

李舟老师在课堂上进行思政案例讨论

学生在课堂上完成实操学习
线上思政讨论教学实践
学生以视频形式进行小组综合实训总结和汇报
四、主讲教师

周慧灵:西南财经大学天府学院会计学院专职教师。工作以来一直担任财务业务一体化课程教学工作。擅长将理论与实践相结合,以教学实例启发学生思维,在教学中强调学生主体地位,因材施教引导学生实现深层次学习。被评为西南财经大学天府学院2021年优秀教师,在西南财经大学天府学院2021年教学技能大赛中获得二等奖。