智能科技学院 郑茗桓
一、课程基本情况
(一)课程简介
《三维模型技术》是我校数字媒体技术专业的一门专业必修课程。本课程通过课堂教学和实践教学,使学生掌握三维建模的基本知识和应用技能;掌握三维建模方法、基础动画和角色动画的制作技术,为学生发展专业化方向的职业能力奠定基础。
(二)课程目标
根据数字媒体技术专业的特色,结合行业发展情况与学科竞赛,以课堂实践案例为抓手,在学习专业知识的同时,在课程实例中融入思政元素,在学生学习专业课程的同时,对学生进行思想政治教育引导,重点围绕“文化自信、工匠精神”等对学生进行思想教育。通过本课程的学习,学生能够了解三维建模的发展趋势、描述三维建模相关技术、掌握三维建模相关技术、贴图绘制基本流程和模型设计方法,并且根据自身发展需要完成创新与自主学习,达到终身学习目标。

图1 课程目标关系
(三)教学改革情况
经过两学年的教学实践,课程主要依托超星及EQ平台采用线上线下混合式教学,教学过程分为课前、课中、课后。课前学生通过线上平台对零散知识点进行自学、课中讲授结合课堂实践,先由教师针对知识点难点进行答疑,再由学生实践练习,教师辅导的方式、课后学生根据主题要求完成实践练习。理论+实践的方法有利于学生理解和掌握知识点,并且能够充分发挥“学中做、做中学”的教学理念,使学生在实践中更好地运用所学知识点。
本学年是课程开设的第三学年,课程根据前期的经验与总结,对课程整体框架进行了优化。增加了部分零散知识点教学视频,并且积极督促学生加强“以赛促学”,结合学科竞赛进一步开展“文化自信”以及学科前沿科技,如:数字文化、元宇宙主题建模探索。
二、课程特色与创新
(一)课程创新维度
图2 课堂创新框架
第一,围绕人才培养方案,结合学校发展定位和人才培养目标,以文化自信、工匠精神为主线,落实立德树人的根本任务,在知识传授和能力培养之中,帮助学生塑造正确的世界观、人生观和价值观。
第二,根据学科专业的特色和优势,深入研究育人目标,深度挖掘提炼专业知识体系中所蕴含的思想价值和精神内涵,通过课堂讨论、分享、实践等不同形式的教学手法,调动学生学习积极性,培养学生文化自信及工匠精神。
第三,结合“以赛促学”的教学手段,引导学生进行课程相关前沿技术探究,提升学生实践经验与综合实力,重点引导文化与建模艺术的融合创新;鼓励弘扬中国优秀传统文化,鼓励多元文化融合创新,从而提升学生的实践能力,培育文化自信。
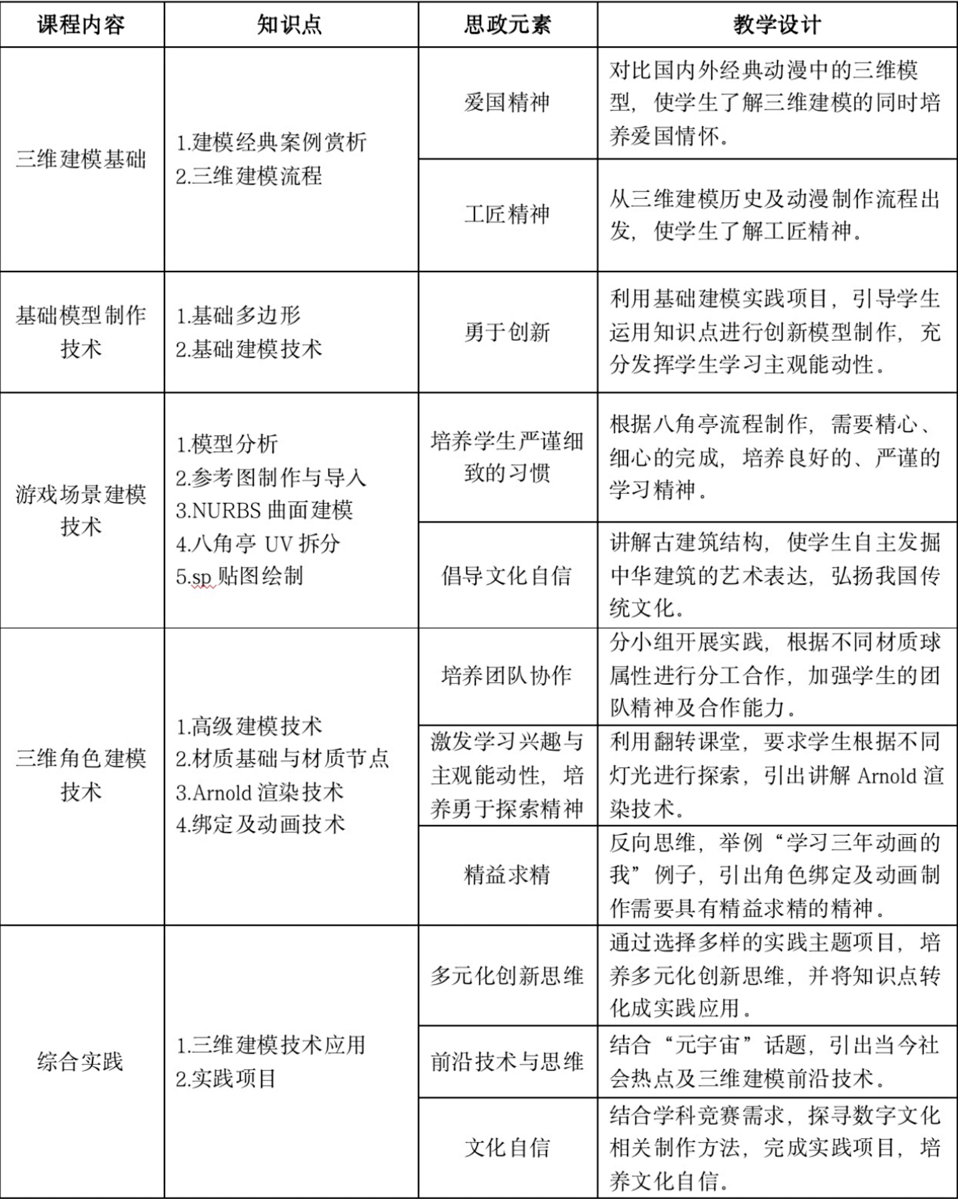
(二)课程育人体系
表1 课程思政元素

三、课程图片
图3 教师上课及指导图片
四、主讲教师
赣南师范大学数字媒体艺术专业硕士,主要从事数字音视频处理、影视后期技术处理、三维游戏动画建模、动画角色设计等方面的研究。发表期刊论文2篇,2020年获得校级“教学新星”称号。多次指导学生参加国家级、省级学科竞赛中获得奖项,揽获第五届全国应用型人才综合技能大赛二等奖2项、三等奖1项;第七届发现杯西部赛区一等奖1项、二等奖2项;2019中国大学生计算机设计大赛四川省赛区三等奖1项;第一届四川省大学生“智慧文旅”作品创新创作大赛三等奖1项,并先后获得第五届全国应用型技能大赛“优秀指导教师”荣誉。